管理者登入
UST IPPP
國立陽明交通大學NYCU
網頁導覽
登入
English
繁體中文
English
:::
最新消息
系所公告
活動公告
本系介紹
系所簡介
學術研究
國際接軌
網站導覽
系所成員
師資陣容
行政人員
實驗室簡介
招生資訊
大學部
碩士班
博士班
教師招收研究生系統
國立陽明交通大學光電工程學系
在校生專區
大學部
碩士班
博士班
跨域學程
課外生活
出國/交換學生心得分享
高中生專區
首頁&最新消息
主任的話
領域簡介
課程介紹
獎學金/出國
傑出系友
學者專訪
Q&A
系友專區
首頁&最新消息
系友會簡介
通訊
傑出系友
系友專訪
系友傑出表現
系友捐款芳名錄
捐款說明
系友登入
相關連結
重點活動相簿
其他活動相簿
光電系刊
光電教學實驗室
FB社團
FB粉專
光電系Youtube
English
繁體中文
最新消息
系所公告
活動公告
本系介紹
系所簡介
學術研究
國際接軌
系所成員
師資陣容
行政人員
實驗室簡介
招生資訊
大學部
碩士班
博士班
教師招收研究生系統
在校生專區
大學部
碩士班
博士班
跨域學程
課外生活
出國/交換學生心得分享
高中生專區
首頁&最新消息
主任的話
產業資訊
課程介紹
獎學金/出國
課外生活
傑出系友
學者專訪
Q&A
系友專區
首頁&最新消息
系友會簡介
通訊
傑出系友
系友專訪
系友登入
相關連結
重點活動相簿
其他活動相簿
光電系刊
光電教學實驗室
FB社團
FB粉專
光電系Youtube
UST IPPP
國立陽明交通大學NYCU
網頁導覽
搜尋
招生資訊
大學部
:::
HOME
招生資訊
大學部
內文
大學部
碩士班
博士班
教師招收碩士生系統
2026-04-23
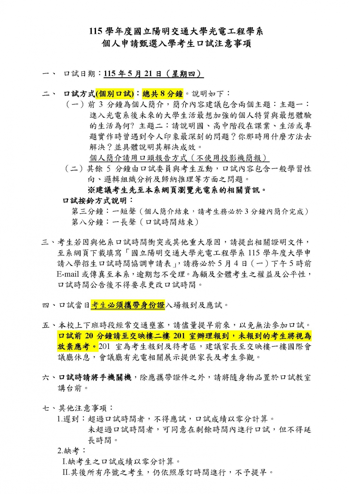
115學年度國立陽明交通大學光電工程學系 個人申請甄選入學考生口試注意事項
附件檔案
口試規則(115)
最後修改時間
2026-04-23 09:00:59
Back